沈阳,沈阳疫情怎么样
〖壹〗、没有疫情。截止到3月22日0时至24时,辽宁省无新增新冠肺炎确诊病例 ,无新增无症状感染者 。无新增治愈出院病例。截至3月22日24时,辽宁全省累计报告确诊病例407例(含境外输入96例),治愈出院404例 ,死亡2例,在院治疗1例(为境外输入)。尚有5例境外输入无症状感染者在定点医院隔离治疗 。

〖贰〗 、辽宁沈阳疫情呈下降趋势。通过查询相关公开信息显示,截止到2023年1月6日 ,辽宁沈阳疫情的峰值已经过去,疫情已经呈下降趋势。辽宁沈阳指沈阳市 。

〖叁〗、近期沈阳市连续发生数起域外输入与区域续发叠加疫情,多点多链多源持续传播,疫情防控形势极为复杂严峻。王萍表示 ,本次疫情发生后,沈阳市立即启动应急处置机制。截至11月23日22时,本轮疫情关联的密切接触者及涉疫暴露人群12342人 ,已全部落实了分级管控措施。

〖肆〗、沈阳疫情当前并不严重,且没有封城的消息,沈阳当下还能正常进出 ,但非必要建议不要前往 。关于沈阳疫情是否严重及封城问题:近来,沈阳虽报告了一例从韩国返沈后解除隔离核酸检测阳性的患者,但并未采取封城措施。官方并未发布封城的确切消息 ,具体的防控措施还需等待官方进一步通知。
〖伍〗 、没有 。沈阳位于中国东北地区的南部、辽宁省中部,别称盛京,奉天 ,是辽宁省省会及沈阳经济区核心城市、特大城市。截止到2023年1月2日新冠病毒毒株毒性较小,所以沈阳疫情严重重但是没死人。新型冠状病毒是一种先前尚未在人类中发现的新型冠状病毒 。

辽宁沈阳是否有疫情
〖壹〗 、有。根据辽宁省沈阳市疫情疫情防控中心发布的公告显示,截至2022年11月11日,沈阳市全市范围内共有确诊病例28名 ,无中高风险区,因此该市是有疫情的。沈阳古称盛京、奉天,辽宁省辖地级市、省会、副省级市 、特大城市、沈阳都市圈核心城市 。
〖贰〗、没有疫情。截止到3月22日0时至24时 ,辽宁省无新增新冠肺炎确诊病例,无新增无症状感染者。无新增治愈出院病例 。截至3月22日24时,辽宁全省累计报告确诊病例407例(含境外输入96例) ,治愈出院404例,死亡2例,在院治疗1例(为境外输入)。尚有5例境外输入无症状感染者在定点医院隔离治疗。
〖叁〗 、有。8月11日0-24时 ,辽宁省新增1例境外输入新冠肺炎确诊病例,为沈阳市报告;新增6例境外输入无症状感染者,均为大连市报告 。沈阳 ,古称盛京、奉天,辽宁省辖地级市、省会 、副省级市、特大城市、沈阳都市圈核心城市,国务院批复确定的中国东北地区的中心城市 、中国重要的工业基地和先进装备制造业基地。
〖肆〗、没有,辽宁沈阳没有封城。辽宁沈阳并没有实施封城的措施 。封城通常指的是在特定情况下 ,为了控制疫情、维护公共安全或应对其他紧急情况,政府采取的限制人员流动和交通往来的措施。然而,截至近来 ,辽宁沈阳并没有宣布封城。尽管辽宁沈阳没有封城,但政府仍然采取了一系列措施来应对疫情和其他紧急情况 。
〖伍〗 、近日,辽宁省沈阳市新冠肺炎疫情爆发以来 ,一号病例尹老太引起大家高度关注。2021年2月3日,有网友在网上发文称,尹老太1月30日已经去世 ,虽人已去世,但从疫情爆发至今,网友对其母亲骂声一片 ,从未停止,原因为何?追根溯源,尹老太本人有过失之处,但我们社区工作人员也有失误之处.首先 ,关于隔离问题。
沈阳市每天死亡多少人
〖壹〗、沈阳每天死日均90.6人 。通过查询相关公开资料了解到沈阳市五城区居民死亡132327例,日均死亡人数为90.6人,传染病和寄生虫、损伤和中毒日均死亡人数与所有气象因素均无相关性。
〖贰〗、其中 ,男性人口372万人,女性人口390.5万人。出生人口9万人,人口出生率04‰;死亡人口6万人 ,人口死亡率89‰;人口自然增长率-85‰ 。
〖叁〗 、沈阳市每天死亡0人。根据相关信息显示截止12月27日0-24时,沈阳新冠肺炎疫情情况日常通报,沈阳新增本土确诊35病例、新增本土无症状感染者32例、现有确诊370人 、累计确诊804人、累计治愈434人、累计死亡0人 ,防疫首控措施要求是外出时应佩戴好口罩,能有效起到防护作用,定期消毒 ,与他人保持间隔距离。
〖肆〗 、沈阳市每年正常死亡有2万人。根据相关信息查询显示:沈阳市每年出生人口6万人,人口出生率在06%,死亡人口2万人,人口死亡率在38% 。
沈阳疫情如何?
〖壹〗、没有疫情。截止到3月22日0时至24时 ,辽宁省无新增新冠肺炎确诊病例,无新增无症状感染者。无新增治愈出院病例 。截至3月22日24时,辽宁全省累计报告确诊病例407例(含境外输入96例) ,治愈出院404例,死亡2例,在院治疗1例(为境外输入)。尚有5例境外输入无症状感染者在定点医院隔离治疗。
〖贰〗、综上 ,沈阳疫情的爆发是病毒特性 、输入风险、社会传播规律与防控措施动态博弈的结果,而非单一因素导致 。
〖叁〗、辽宁沈阳疫情呈下降趋势。通过查询相关公开信息显示,截止到2023年1月6日 ,辽宁沈阳疫情的峰值已经过去,疫情已经呈下降趋势。辽宁沈阳指沈阳市 。
沈阳疫情1传18全轨迹曝光,涉及到了哪些地区?
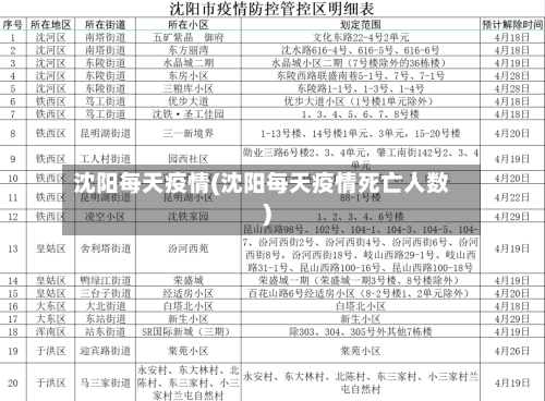
〖壹〗 、沈阳疫情1传18全轨迹曝光,涉及到了哪些地区?自12月23日 ,沈阳市新增1例新型冠状病毒肺炎确诊病例为11月29日从境外返沈人员尹某某以来, 截至到12月31日24时,尹某某的关联病例已达18例,其中确诊病例16例 ,2例无症状感染者。
〖贰〗、月8日中午在老四季(光荣街店)就餐;17时30分到和平区南宁幼儿园(总园)接孩子,后到沈河区十一纬路原味斋就餐;18时30分到和平区中山公园西门附近小骨头羊杂馆就餐;21时到皇姑区珠江街兰爵名仕汇KTV唱歌。
〖叁〗、沈阳疫情出现了回弹情况,这场疫情给我们敲响了警钟 。在这次一传十八的疫情当中 ,传染源是一名从国外返回中国的人员,她从国外带回来的病毒传染给了诊所、医院 、小区等人员,造成了整个沈阳市的危机。这个传染链给我们敲响了警钟 ,更给我们防疫工作提供了一些指导性的数据。
沈阳为什么会突然爆发新冠?
〖壹〗、沈阳新冠疫情的爆发并非“突然”,而是多种因素共同作用的结果,具体原因如下:输入风险与本土传播的叠加效应沈阳作为东北重要的交通枢纽 ,人员流动频繁。境外输入方面,尽管有严格的隔离政策,但新冠病毒的隐匿性和潜伏期仍可能导致个别感染者进入社区 ,成为本地传播的“火种 ” 。
〖贰〗、开放。新型冠状病毒肺炎(CoronaVirusDisease2019,COVID-19),沈阳这么多人瞬间阳了是由于开放,简称“新冠肺炎” ,世界卫生组织命名为“2019冠状病毒病”,是指2019新型冠状病毒感染导致的肺炎。
〖叁〗 、发生的感染 。因为有几个感染者都是同尹女士同一病房输液的患者,然后就是这些感染者的密切接触者。新冠病毒是通过呼吸道飞沫传播。如果患者没有正确佩戴口罩 ,或者用污染的手接触到一些公共物品,都有可能让其他人感染 。








